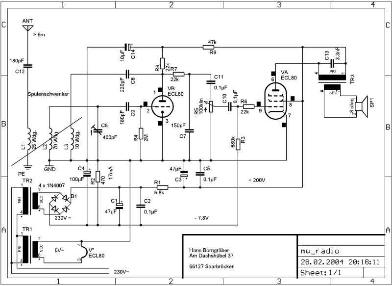
Home Beschreibung Schaltbild

Mittelwellen Audion mit schwenkbaren Sternspulen
Schaltbilder und Platine