| Home | Beschreibung | Schaltbild |
OTL-Kopfhörer Verstärker Pläne
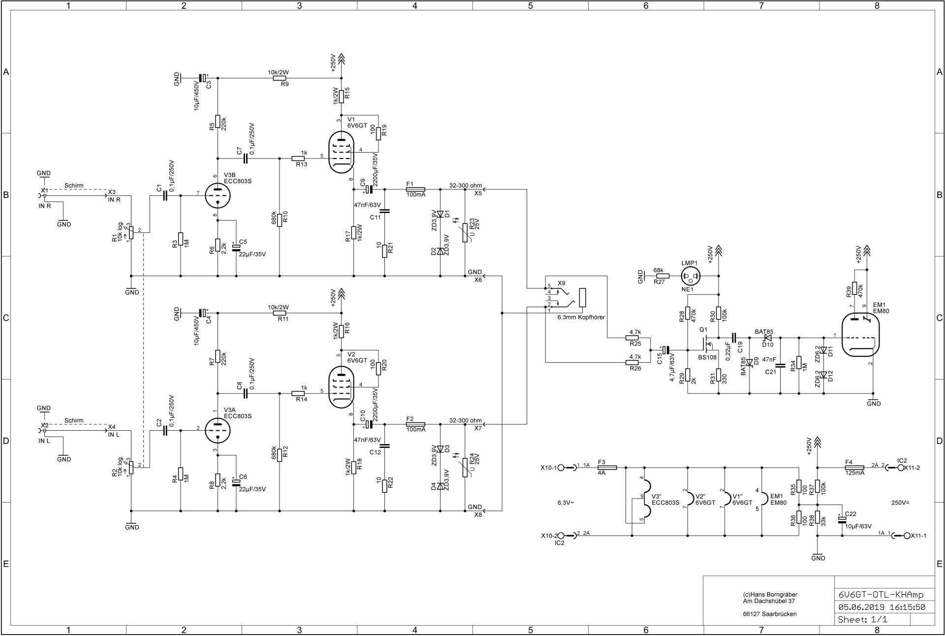
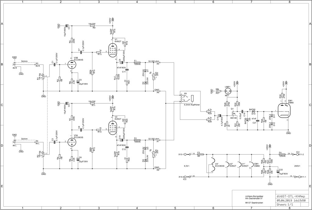
Verstärkerschaltung
Bauteile Verstärker
| Menge | Wert | Bauteil | Teile-Nummer |
| 4 | 0,1µF/250V | Kondensator | C1, C2, C7, C8 |
| 2 | 47nF/63V | Kondensator | C11, C12 |
| 1 | 4,7µF/63V | Elko | C15 |
| 1 | 0,22µF | Kondensator | C19 |
| 1 | 47nF | Kondensator | C21 |
| 1 | 10µF/63V | Elko | C22 |
| 2 | 10µF/450V | Elko | C3, C4 |
| 2 | 22µF/35V | Elko | C5, C6 |
| 2 | 2200µF/35V | Elko | C9, C10 |
| 4 | ZD3,9V | Zener-Diode | D1, D2, D3, D4 |
| 2 | ZD6,2 | Zener-Diode | D11, D12 |
| 2 | BAT85 | Schottky-Diode | D9, D10 |
| 1 | EM80 | Anzeige Röhre | EM1 |
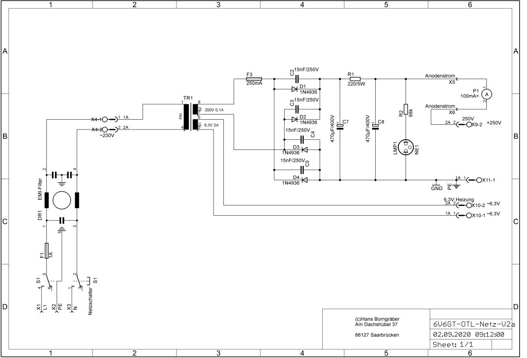
| 2 | 100mA | Sicherung incl.Halter | F1, F2 |
| 1 | 4A | Sicherung incl.Halter | F3 |
| 1 | 125mA | Sicherung incl.Halter | F4 |
| 1 | NE1 | Glimmlampe | LMP1 |
| 1 | BS108 | Mos-Fet Transistor | Q1 |
| 2 | 10k log. | Stereo Poti | R1, R2 |
| 2 | 680k | Widerstand | R10, R12 |
| 2 | 1k | Widerstand | R13, R14 |
| 4 | 1k/2W | Widerstand | R15, R16, R17, R18 |
| 4 | 100 | Widerstand | R19, R20, R35, R36 |
| 2 | 10 | Widerstand | R21, R22 |
| 2 | 25V | VDR Widerstand | R23, R24 |
| 2 | 4,7k | Widerstand | R25, R26 |
| 1 | 68k | Widerstand | R27 |
| 2 | 470k | Widerstand | R28, R39 |
| 1 | 2k | Widerstand | R29 |
| 3 | 1M | Widerstand | R3, R4, R34 |
| 2 | 100k | Widerstand | R30, R37 |
| 1 | 330 | Widerstand | R31 |
| 1 | 33k | Widerstand | R38 |
| 2 | 220k | Widerstand | R5, R7 |
| 2 | 2,2k | Widerstand | R6, R8 |
| 2 | 10k/2W | Widerstand | R9, R11 |
| 2 | 6V6GT | Röhre | V1, V2 |
| 1 | ECC803S | Röhre | V3 |
| 1 | 6,3mm | Einbaubuchse | X9 |
Netzteilschaltung

